This podcast provides an overview of the post An Energy Evaluation System: Part 8. Solar and Hydrogen: The Foundation. Please read the full post for additional details.
Summary
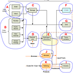
Solar energy will be the foundational energy source for a Net Zero world.
Solar energy will generate hydrogen as a fuel and chemical feedstock.
Hydrogen will be stored in bulk to take care of the intermittent nature of solar power.







